BeginWork 工作流程
前言
render 阶段和 commit 阶段是整个 Fiber Reconcile 的核心,这节我们先来看看 Render 阶段的 beginWork 的主要工作。
在 render 阶段,React 会根据当前的可用时间片处理单个或多个 Fiber 节点,并且得益于 Fiber 对象中存储上下文信息的链表结构,使其能够在执行到一半的工作现场保存在内存当中,去处理其他一些优先级更高的事情。之后再找到停止的 Fiber 节点并继续工作
概览
render阶段开始于 performSyncWorkOnRoot或 performConcurrentWorkOnRoot 方法。不同的调用取决于本次更新是同步更新还是异步更新。
// performSyncWorkOnRoot 会调用该方法
function workLoopSync() {
while (workInProgress !== null) {
performUnitOfWork(workInProgress);
}
}在 concurrent mode 下,会通过 scheduler 来调度更新,和同步模式下调度的唯一区别是是否调用 shouldYield 函数
shouldYield 函数决定是否需要中断,如果浏览器当前帧没有剩余时间,shouldYield 会中止 while 循环,也不会执行后面的 performUnitOfWork 函数,自然也不会执行 render 和 commit 阶段,直到浏览器有空余时间再继续遍历
// performConcurrentWorkOnRoot 会调用该方法
function workLoopConcurrent() {
while (workInProgress !== null && !shouldYield()) {
performUnitOfWork(workInProgress);
}
}Fiber reconciler 从 Stack reconciler 重构后,render 阶段,使用遍历实现了可中断的递归,递归可以分为递阶段(beginWork)和归阶段(completeWork)
在前面的文章中也有提到,每一个 Fiber 可以看作是一个工作单元,在调和的过程中,每一个发生更新的 Fiber 都会作为一次新的 workInProgress。
那么上面这个函数 workLoopxxx 其实就是执行每一个工作单元的调度器,如果渲染没有中断,那么它会遍历整棵 Fiber 树。
function performUnitOfWork(unitOfWork: Fiber): void {
...
next = beginWork(current, unitOfWork, subtreeRenderLanes);
...
if (next === null) {
// If this doesn't spawn new work, complete the current work.
completeUnitOfWork(unitOfWork);
}
...
}递阶段
递阶段首先会从 rootFiber 开始向下深度优先遍历。遍历到的每个 Fiber 节点,会调用 beginWork 方法,并且该方法会为传入的 Fiber 节点创建它的子 Fiber 节点,并赋值给 workInProgress.child 进行连接,当遍历到叶子节点时就会进入归阶段这个过程也叫做调和
归阶段
就是向上归并的过程,会执行 completeWork 方法来处理 Fiber 节点,当某个 Fiber 节点执行完 completeWork,如果有兄弟 Fiber 节点,会进入该兄弟节点的递阶段。如果不存在兄弟 Fiber 节点,会进入父级节点的归阶段,一直执行到 rootFiber ,期间可以形成 effectList,对于初始化构建会创建 DOM ,对 DOM 事件收集、处理 style等
这样递归的工作就完成了,这也就是整个 Fiber 树的调和的过程
由于 mount 时,不存在对应的 current Fiber Tree,update 时存在 current Fiber Tree,因此在 mount 和 update时的工作会有不同,接下来细细看看
beginWork
在前面,我们知道 beginWork 的主要工作是创建子 Fiber 节点
在 mount 时,会进行深度优先遍历,从根节点开始执行 beginWork,直到叶子节点后执行 completeWork 向上返回
在 update 时,会尽可能的去复用已有的 Fiber 节点
tips:文本节点不会存在 Fiber
beginWork 的入参
我们先来看看 beginWork 这个函数的参数
function beginWork(
current: Fiber | null,
workInProgress: Fiber,
renderLanes: Lanes,
): Fiber | null {
// ...省略函数体
}beginWork 接收三个参数
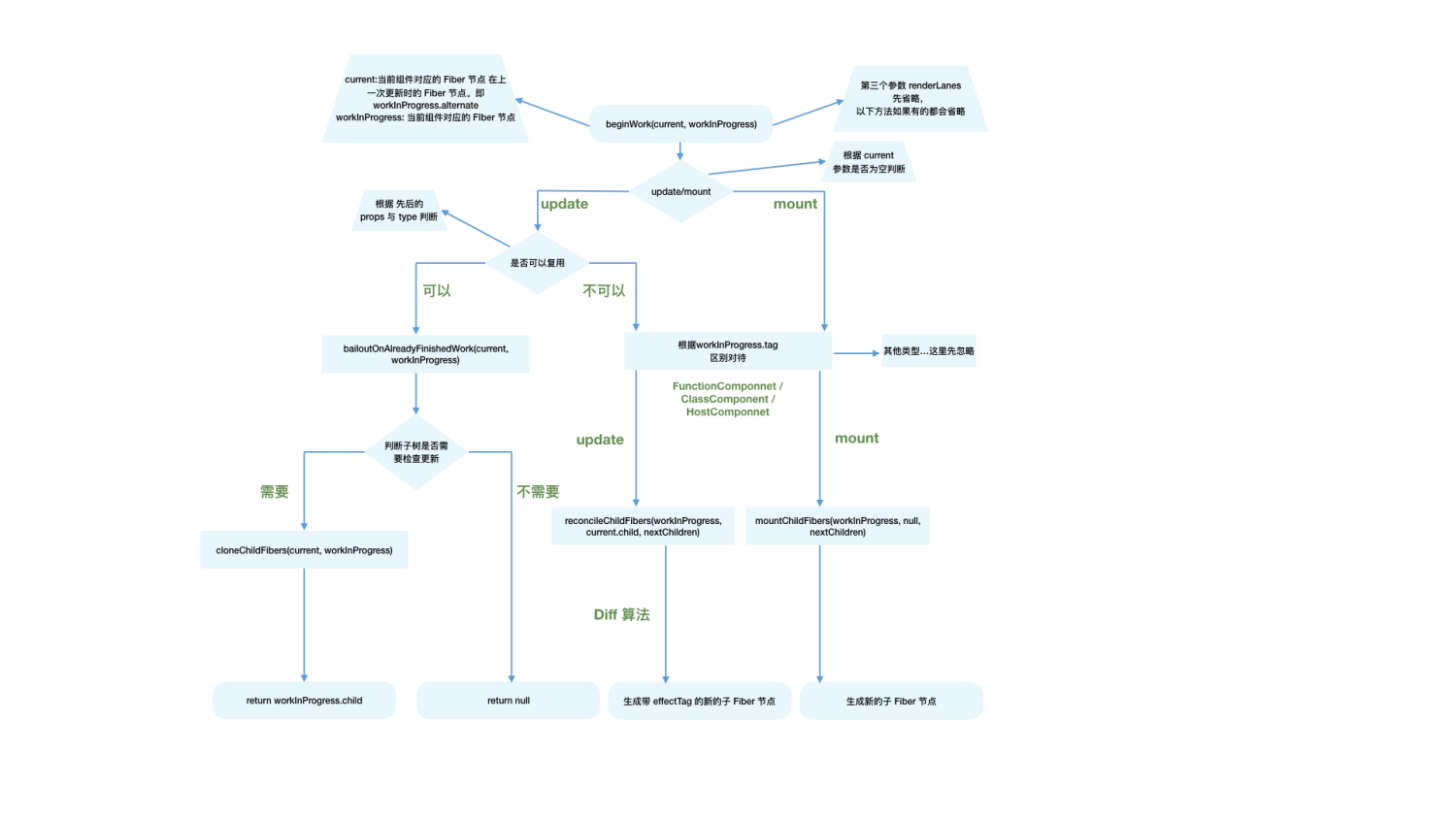
- current:当前组件对应的 Fiber 节点在上一次更新时的 Fiber 节点,也就是 alternate 指向的 Fiber 节点
- workInProgress:当前组件对应的 Fiber 节点
- renderLanes:优先级相关的参数
在之前的双缓存机制的文章中,我们知道只有在首屏渲染时 current 等于 null,因为此时 DOM 还未构建,在 update 时 current 都不等于 null,因为 DOM 树已经存在 current !== null,这也是 beginWork 流程的关键因素,我们可以根据 current 是否为 null 来判断当前组件是处于 update 阶段还是 mount 阶段
因此,beginWork 的工作其实可以分成两部分
- mount 时:会根据 Fiber.tag 的不同,执行不同类型的创建子 Fiber 节点的程序
- update 时:会根据一定的条件复用 current 节点,这样可以通过 clone current.child 来作为 workInProgress.child ,而不需要重新创建
function beginWork(
): Fiber | null {
// update 时
if (current !== null) {
// 复用current
return bailoutOnAlreadyFinishedWork(
current,
workInProgress,
renderLanes,
);
} else {
didReceiveUpdate = false;
}
// mount 时
...
}mount 时
首先会根据不同 Fiber 节点的 tag,执行不同的 case,进入不同类型的 Fiber 子节点创建逻辑
switch (workInProgress.tag) {
case IndeterminateComponent:{ // 不知道是 FC 还是 CC
// ...
}
case LazyComponent:
case FunctionComponent: // FC
case ClassComponent: // CC
case HostRoot:
case HostComponent:
...最终都会进入 reconcileChildren 的逻辑,在 reconcileChildren 的逻辑中,会判断当前的 fiber 节点的 children 是什么类型,来执行不同的创建操作
比如本次这个 fiber 节点 是一个 host component ,他是一个单一的 react element type,所以它会进入一个 reconcileSingle Element,最终会创建一个它的子节点
reconcileChildren
reconcileChildren 是 Reconciler 协调器的核心模块
这里我们看到它还是会根据 mount 和 update 进入不同的流程,mountChildFibers 或者 reconcileChildFibers ,但也可以看到最终的结果都是生成新的子 Fiber 节点赋给 workInProgress.child 。然后继续深度优先遍历它的子节点执行相同的操作
export function reconcileChildren(
current: Fiber | null,
workInProgress: Fiber,
nextChildren: any,
renderLanes: Lanes,
) {
// mount 时
if (current === null) {
workInProgress.child = mountChildFibers(
workInProgress,
null,
nextChildren,
renderLanes,
);
} else {
// update 时,diff children将在这里进行
workInProgress.child = reconcileChildFibers(
workInProgress,
current.child,
nextChildren,
renderLanes,
);
}
}我们可以看到其实 mount 和 update 时调用的这两个方法是封装而成,差别只在于传参的不同,这个参数用来表示是否追踪副作用 ,在 ChildReconciler 中用 shouldTrackSideEffects 来判断是否为对应的节点打上对应 DOM 操作的 effectTag(即 flags)
export const reconcileChildFibers = ChildReconciler(true);
export const mountChildFibers = ChildReconciler(false);需要注意的是:mount 时不需要追踪副作用,原因是我们只需要被插入一次,如果追踪副作用,那么每个节点都将被打上 EffectTag 为 Placement,这样 commit 阶段所有节点都会被插入一次, 这种频繁操作 DOM 的行为显然是消耗性能且没有必要的
ChildReconciler
在 ChildReconciler 这个方法中,实际上是通过闭包封装了大量的内部函数,其主要流程在于 reconcileChildFibers 这个方法,它的入参
- returnFiber:当前 Fiber 节点,即 workInProgress
- currentFirstChild:current 树上对应的当前 Fiber 节点的第一个子 Fiber 节点,mount 时为 null
- newChild:子节点(ReactElement)
- lanes:优先级相关
function ChildReconciler(shouldTrackSideEffects) {
function placeChild(
newFiber: Fiber,
lastPlacedIndex: number,
newIndex: number,
): number {
newFiber.index = newIndex;
// 是否追踪副作用
if (!shouldTrackSideEffects) {
newFiber.flags |= Forked;
return lastPlacedIndex;
}
const current = newFiber.alternate;
if (current !== null) {
const oldIndex = current.index;
if (oldIndex < lastPlacedIndex) {
// This is a move.
newFiber.flags |= Placement;
return lastPlacedIndex;
} else {
// This item can stay in place.
return oldIndex;
}
} else {
// This is an insertion.
newFiber.flags |= Placement;
return lastPlacedIndex;
}
}
// 一大堆内部方法 ...
function reconcileChildFibers(
returnFiber: Fiber,
currentFirstChild: Fiber | null,
newChild: any,
lanes: Lanes,
): Fiber | null {
// ....
}
return reconcileChildFibers;
}reconcileChildFibers
在这个方法中,首先会判断 newChild 的类型,进入不同的处理逻辑,还会判断 $$typeof,其实它就是 ReactElement 类型,它的值是一个 Symbol 类型的 REACT_ELEMENT_TYPE
这样做的目的是为了防止用户伪造 ReactElement JSON 对象,进行 XSS 攻击,采用 Symbol 类型堵住这个漏洞
function reconcileChildFibers(
returnFiber: Fiber,
currentFirstChild: Fiber | null,
newChild: any,
lanes: Lanes,
): Fiber | null {
if (typeof newChild === 'object' && newChild !== null) {
switch (newChild.$$typeof) { // 根据$$typeof属性来进一步区分类型
case REACT_ELEMENT_TYPE:
return placeSingleChild(
reconcileSingleElement(
returnFiber,
currentFirstChild,
newChild,
lanes,
),
);
case REACT_PORTAL_TYPE:
// 省略
case REACT_LAZY_TYPE:
// 省略
}
/* 处理子节点是一个数组的情况 */
if (isArray(newChild)) {
...
}
...
}
/* 处理纯文本 */
if (typeof newChild === 'string' || typeof newChild === 'number') {
...
}
...
}在 update 阶段 reconcileSingle Element 会进行单一节点的 Diff 算法
在判断 newChild 为 array 时,会进入多节点的 Diff 算法,具体会在后面讲到
update 时
当 beginWork 的参数中 current 不为 null 时,会进入 update 的逻辑,在这个条件分支里,会根据一些条件来修改 didReceiveUpdate 这个变量的值,这个变量代表的是当前更新是否源自父级的更新
- 新旧 props 是否相等
- context 是否有改变
- type 是否有改变
if (current !== null) {
const oldProps = current.memoizedProps;
const newProps = workInProgress.pendingProps;
if (
oldProps !== newProps ||
hasLegacyContextChanged() ||
(__DEV__ ? workInProgress.type !== current.type : false)
) {
didReceiveUpdate = true;
} else {
/* props 和 context 没有发生变化,检查是否更新来自自身或者 context 改变 */
const hasScheduledUpdateOrContext = checkScheduledUpdateOrContext(
current,
renderLanes,
);
if (
!hasScheduledUpdateOrContext &&
(workInProgress.flags & DidCapture) === NoFlags
) {
didReceiveUpdate = false;
return attemptEarlyBailoutIfNoScheduledUpdate(
current,
workInProgress,
renderLanes,
);
}
if ((current.flags & ForceUpdateForLegacySuspense) !== NoFlags) {
didReceiveUpdate = true;
} else {
didReceiveUpdate = false;
}
}
}当新老 props 相等时,会进入 checkScheduledUpdateOrContext 的逻辑
checkScheduledUpdateOrContext
检查当前 Fiber 节点上的 lanes 是否等于 updateLanes,如果相等,那么证明更新来源当前 fiber 返回 true
function checkScheduledUpdateOrContext(
current: Fiber,
renderLanes: Lanes,
): boolean {
const updateLanes = current.lanes;
if (includesSomeLane(updateLanes, renderLanes)) {
return true;
}
...
return false;
}当 checkScheduledUpdateOrContext函数返回 false,则证明当前组件没有更新,context 又没有变化,只能是子节点更新。会进入 attemptEarlyBailoutIfNoScheduledUpdate 的逻辑,在这个逻辑中会根据不同的 type 来复用 Fiber 节点
attemptEarlyBailoutIfNoScheduledUpdate
attemptEarlyBailoutIfNoScheduledUpdate 这个函数会处理部分 Context 逻辑,但是最重要的是调用了 bailoutOnAlreadyFinishedWork方法
function attemptEarlyBailoutIfNoScheduledUpdate(
current: Fiber,
workInProgress: Fiber,
renderLanes: Lanes,
) {
switch (workInProgress.tag) {...}
return bailoutOnAlreadyFinishedWork(current, workInProgress, renderLanes);
}bailoutOnAlreadyFinishedWork
首先通过 includesSomeLane来判断 childLanes 是否是高优先级的任务,如果不是,则子孙节点不需要被调和
简单来说,就是判断当前 Fiber 节点的子孙节点中,有没有需要在本次 render 过程中进行的更新任务,如果没有,则可以直接跳过当前节点下所有后代节点的 render
若后代节点中仍有本次 render 过程需要处理的更新任务,则克隆 current 树上对应的子 Fiber 节点并返回,作为下次 performUnitOfWork 的主体,但组件本身不会 rerender
function bailoutOnAlreadyFinishedWork(
current: Fiber | null,
workInProgress: Fiber,
renderLanes: Lanes,
): Fiber | null {
// 如果 children 没有高优先级的任务,说明所有的 child 没有更新,那么child 不需要被调和
if (!includesSomeLane(renderLanes, workInProgress.childLanes)) {
if (enableLazyContextPropagation && current !== null) {
lazilyPropagateParentContextChanges(current, workInProgress, renderLanes);
if (!includesSomeLane(renderLanes, workInProgress.childLanes)) {
return null;
}
} else {
return null;
}
}
// 当前fiber没有更新。但是它的children 需要更新
cloneChildFibers(current, workInProgress);
return workInProgress.child;
}cloneChildFibers
复用 current Fiber Tree 上对应的子 Fiber 节点
export function cloneChildFibers(
current: Fiber | null,
workInProgress: Fiber,
): void {
// 判断子节点为空,则直接返回
if (workInProgress.child === null) {
return;
}
let currentChild = workInProgress.child;
let newChild = createWorkInProgress(currentChild, currentChild.pendingProps);
workInProgress.child = newChild;
// 让子Fiber节点与当前Fiber节点建立联系
newChild.return = workInProgress;
// 遍历 Fiber 子节点的所有兄弟节点并进行节点复用
while (currentChild.sibling !== null) {
currentChild = currentChild.sibling;
newChild = newChild.sibling = createWorkInProgress(
currentChild,
currentChild.pendingProps,
);
newChild.return = workInProgress;
}
newChild.sibling = null;
}以上就是 update 是的主要流程,最核心的工作就是 bailoutOnAlreadyFinishedWork ,通过 bailout,一些与本次 update 无关的 Fiber 树路径可以被直接裁剪掉,直接进行复用,这种复用,会保留被裁剪的 Fiber 子树的所有 Fiber 节点
关于 EffectTag 是啥
React 17 更新为 flags,用法相同
effectTag 实际上就是需要对节点需要执行的 DOM 操作(也可认为是副作用,即 sideEffect )
render 阶段是在内存中进行的,render 阶段需要做的是为需要执行 DOM 操作的节点打上标记也就是 effectTag。 当工作结束后会通知 renderer 渲染器需要执行的 DOM 操作,要执行的 DOM 操作的具体类型就保存在 fiber.effectTag 中
export const Placement = /* */ 0b0000000000010; // 插入节点
export const Update = /* */ 0b0000000000100; // 更新fiber
export const Deletion = /* */ 0b0000000001000; // 删除fiebr
export const Snapshot = /* */ 0b0000100000000; // 快照
export const Passive = /* */ 0b0001000000000; // useEffect的副作用
export const Callback = /* */ 0b0000000100000; // setState的 callback
export const Ref = /* */ 0b0000010000000; // ref采用二进制表示 effectTag 的类型,可以方便的使用位操作为 fiber.effectTag 赋值多个 effect
在下一节,我们会讲 render 阶段 completeWork 的主要流程